Feed
Library
Learning
Discuss
Leaderboard
Journal
Sign in
Login
Sign up
Sign in
Feed
Library
Learning
Discuss
Leaderboard
Journal
Pazhanimanickam
about 7 years ago
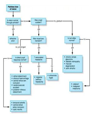
Loss of vision algorithm..
Study
Ophthalmology
Vision
Loss
Material
1
0
6
Other comments
Sign in
to post comments. You don't have an account?
Sign up now!
Related posts
Human pulp capped with calcium hydroxide cement
Xerophthalmia
Acute Conjunctivitis (Pink Eye) | Allergic, Bacterial, Viral | Symptoms, Diagnosis, Treatment
What causes eye freckles? Are they dangerous?
Strabismus: Everything You Need To Know
FATTY DEPOSITS of CHOLESTEROL around EYES | How to get rid of it?-Dr.Rajdeep Mysore|Doctors' Circle
Glaucoma
Mixed pattern tooth loss.
Causes of sensory loss
Recent MCQs
Show more MCQs
Recent flashcard sets
Show more flashcards
Feed
Learn
Add
Search
Discuss