MEDizzy
MEDizzy
Abeer Fatima
Abeer Fatimaalmost 4 years ago
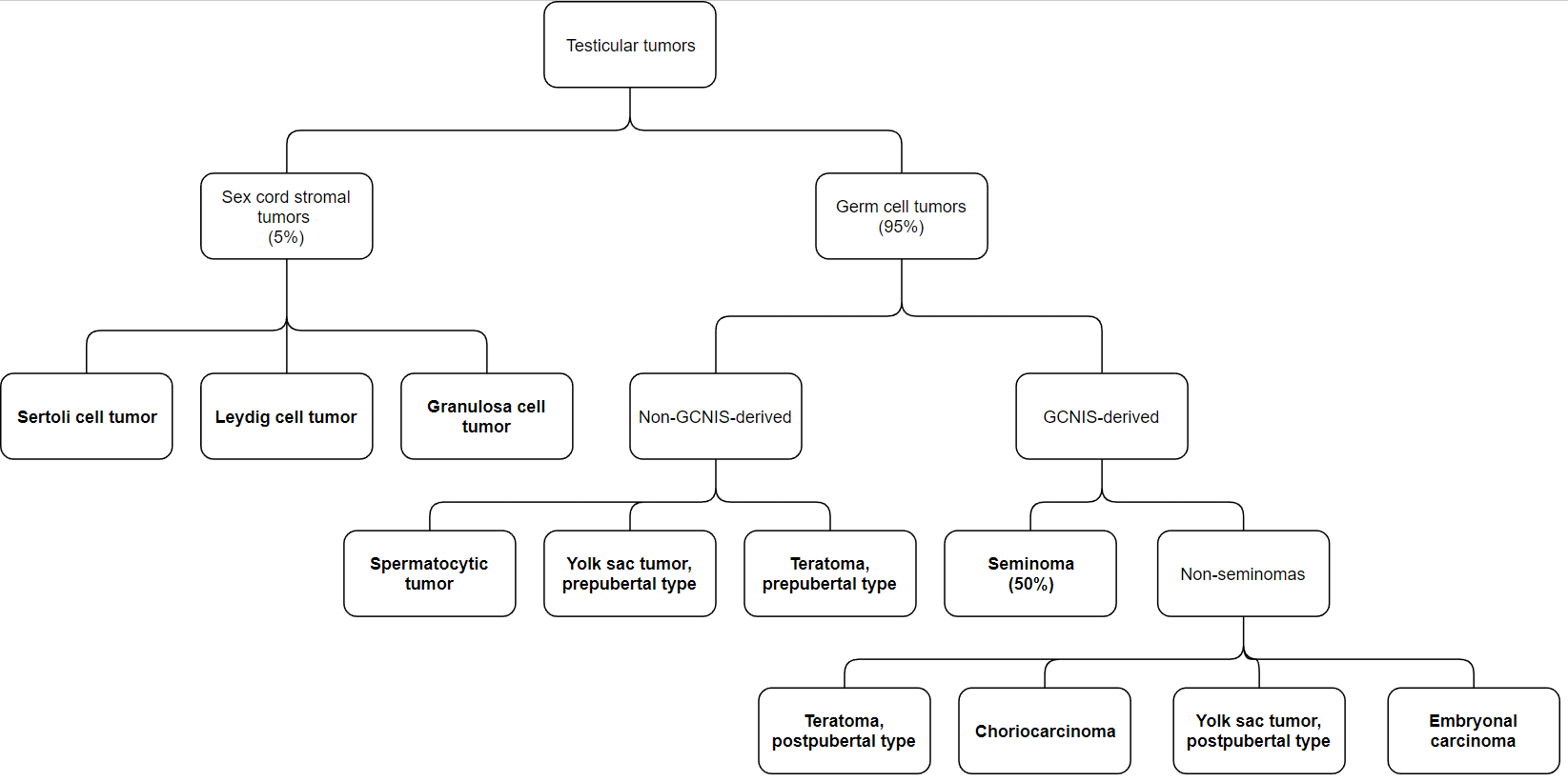
Classification of Testicular Tumors

Classification of Testicular Tumors

Image via: https://greek.doctor/third-year/pathology-2/theoretical-exam-topics/53-testicular-tumours-classification-tumour-markers/

1
Other commentsSign in to post comments. You don't have an account? Sign up now!

Recent MCQs















Show more MCQs

Recent flashcard sets















Show more flashcards