Feed
Library
Learning
Discuss
Leaderboard
Journal
Sign in
Login
Sign up
Sign in
Feed
Library
Learning
Discuss
Leaderboard
Journal
Vijay Kumar
over 1 year ago
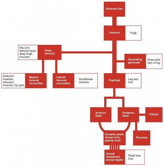
Blood Supply of lower limb
Vascular
Lower Limb
Blood Supply
0
0
0
Other comments
Sign in
to post comments. You don't have an account?
Sign up now!
Related posts
Vascular malformation of palate
Vascular malformation of buccal mucosa
Anatomy of Hip
Cutaneous nerve supply of lower limb
Tendons of knee
Foot Drop
Blood Supply of Upper Limb
Vascular permeability
Diagnosis and Management of Renal Artery Stenosis
Vascular remodeling
Recent MCQs
Show more MCQs
Recent flashcard sets
Show more flashcards
Feed
Learn
Add
Search
Discuss