Feed
Library
Learning
Discuss
Leaderboard
Journal
Sign in
Login
Sign up
Sign in
Feed
Library
Learning
Discuss
Leaderboard
Journal
F
F
almost 4 years ago
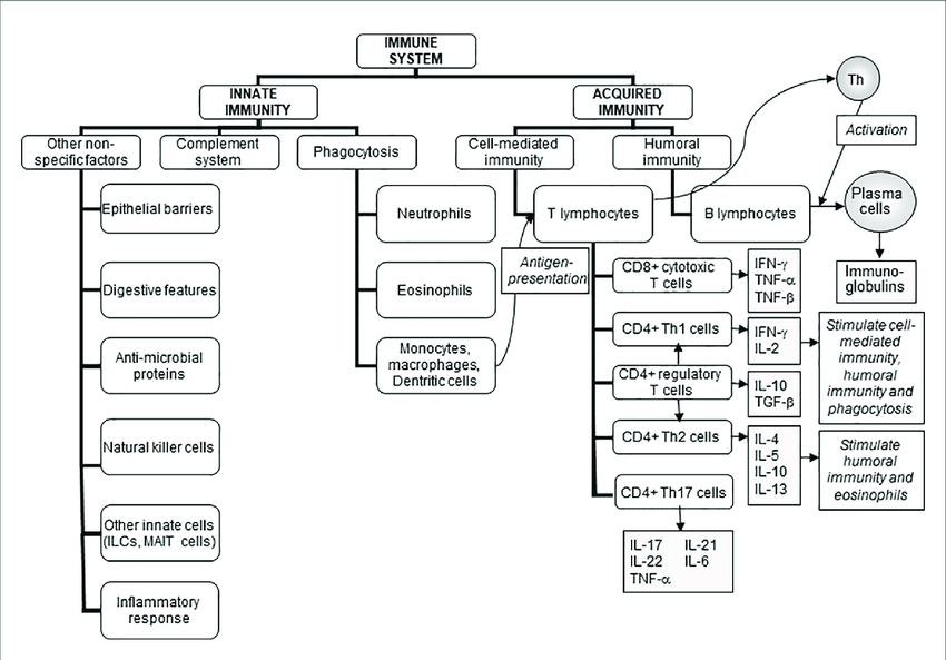
Immune system classification table. Learning material.
Innate and adaptive immunity, t cells, b cells...
Classification
Tcell
Antigen
Acquired
Neutrophils
show 15 more
3
0
3
Other comments
Sign in
to post comments. You don't have an account?
Sign up now!
Related posts
Pell and Gregory class 3 impaction
Pell and Gregory class 2 impaction
Pell and Gregory class A impaction.
Pell and Gregory class B impaction
Pell and Gregory class C impaction.
Drug Class Suffixes II
Facial layers
Classification of Periodontal Pocket
Classification of Periodontal Pocket
Identify the Canine Angle Class
Recent MCQs
Show more MCQs
Recent flashcard sets
Show more flashcards
Feed
Learn
Add
Search
Discuss